「葉黃素神話」優思益被揭國產扮進口 汽修廠成「原產地」 多位藝人曾為其帶貨
【點新聞報道】近日,內地媒體揭露,一款標榜「澳洲製造」、獲多位明星代言並熱銷的保健品「澳洲優思益」葉黃素實際上為國貨,其所獲的醫生學者背書及獎項亦涉嫌造假。有報道指,把國產貨打造成「進口貨」、「爆款」來行銷的行為在內地並不罕見。目前,有關部門已介入調查。
「澳洲優思益」葉黃素在各大網購平台的「海外旗艦店」有售,一年銷量達260萬瓶。其中,藍莓葉黃素膠囊售價293元(約334港幣)一瓶,黑曜石葉黃素護眼片售價434元(約494港幣)一瓶,從廣州保稅倉發貨,但其產地卻被標為澳大利亞。經進一步調查,有媒體發現,商品原產地的地址為墨爾本丁格利湖路1-5單元28號,但經實地探訪後,發現該地是一家汽車維修廠,當地居民亦證實周邊並無保健品工廠。
那麼這款產品究竟產自哪裏?這樣一款身份存疑的保健品又是如何搖身一變火爆全網的呢?媒體隨即探訪了負責「澳洲優思益」營銷策劃的杭州索象營銷策劃有限公司。
該公司的工作人員表示,該品牌的實際生產企業為安徽馬鞍山的鮮樂健康科技公司及其廣州代工廠。「優思益」說白了是廣州的一家公司,產品也是廣州的,只是營銷公司為打造「爆款」,把其包裝成了澳洲品牌。此外,營銷公司還在澳大利亞找了一些當地的大學教授、醫學博士花錢做「背書」,除找醫學專家,公司還為品牌買來了「國際大獎」獎盃,以加強其品牌可信度。
除上述花樣百出的「背書」,還有不少當紅藝人曾為其帶貨,伊能靜、李若彤、明道、章小蕙、夏詩文等眾多藝人都曾為其直播宣傳。
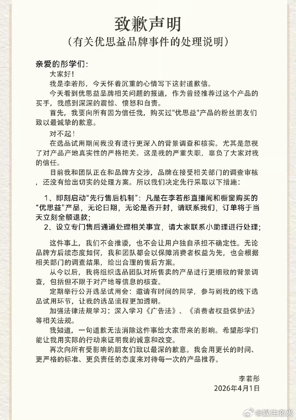
事件曝光後,4月1日,演員李若彤發布致歉聲明稱,在選品試用期間未進行深入的背景調查和產地核實,「這是嚴重失職」。她宣布啟動「先行售後機制」,凡在其直播間和櫥窗購買優思益產品的消費者,無論日期、是否開封,均可聯繫並當天全額退款。
同日,章小蕙也通過其公司賬號「玫瑰是玫瑰」發布致歉聲明,表示「深感愧疚」,並承諾所有通過玫瑰全渠道下單的用戶,可在15個工作日內聯繫客服,平台將以「先行賠付」形式於訂單核實後7個工作日內退款。
目前,優思益已全面下架相關商品並暫停銷售。廣東市場監管、海關、公安三部門已採取聯合行動展開調查。
4月2日,國務院食安辦、市場監管總局、海關總署對央廣總台報道的跨境電商進口「優思益」保健品違規營銷等問題涉及的抖音、淘天、小紅書3家平台企業進行了約談。
要求相關平台企業嚴格遵守《中華人民共和國反不正當競爭法》《中華人民共和國消費者權益保護法》《中華人民共和國食品安全法》等法律法規規定,嚴格落實主體責任,加強平台內跨境電商企業審核把關,強化平台內在售商品管理,加大不良信息處理力度,暢通消費者諮詢、投訴、舉報渠道,切實維護消費者合法權益,促進行業規範健康有序發展。
(視頻來源:央視新聞)
相關閱讀:
